Prepaid Energy Meter Circuit Diagram - Electricity Recharge Station With Prepaid Energy Meter Using Arduino / The energy meter has the aluminium disc whose rotation determines the power consumption of the load.
Dapatkan link
Facebook
X
Pinterest
Email
Aplikasi Lainnya
Prepaid Energy Meter Circuit Diagram - Electricity Recharge Station With Prepaid Energy Meter Using Arduino / The energy meter has the aluminium disc whose rotation determines the power consumption of the load.. Circuit diagram of the project is given below. Prepaid energy meter using gsm by udaypallyreddy 31424 views. Prepaid energy meter (at89s52) a scheme of electricity billing system called prepaid energy meter with tariff indicator can facilitate in improved cash flow management in energy utilities and can reduces problem associated with billing consumer living in isolated area and reduces. Basic block diagram of prepaid electricity meter. The chip contains both 'analog signal processing' and 'digital signal processing' circuits for precise and accurate noise free measurement of electrical power consumed by a load.
V meter can distinguish between grid (main) supply and auxiliary (backup) supply and deducts the. How can gsm together with microcontroller sent prepaid electericity meter via an sms. Fig 7 shows the circuit diagram of prepaid energy. 200w layout audio power amplifier circuit diagram. Pdf | this paper presents a prepaid energy meter to facilitate energy consumption measurement and to knowconsumer's maximum demand.
Prepaid Energy Meter With Gsm Modem Using Pic Microcontroller from pic-microcontroller.com Meter when the balance becomes low which is shown. Gsm based energy meter pic microcontroller code. Circuit diagram of prepaid energy meter. Here we will focus on how to design a 3 phase smart energy meter using arduino without going into the details of communication medium. Pdf | this paper presents a prepaid energy meter to facilitate energy consumption measurement and to knowconsumer's maximum demand. Fig 7 shows the circuit diagram of prepaid energy. Ge digital energy's kv2c meter family is designed for revenue class metering in commercial and load analysis design of a prepaid power meter with communication facility based on gsm network rohit nargotra1, ritula. Prepaid electricity energy meter is a good concept in which you can recharge its balance, like we do in our mobile phones.
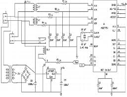
Circuit description and working the circuit diagram of prepaid energy meter contains two.
Prepaid energy meter by biswajit pratihari 46020 views. Prepaid electricity billing meter project. Circuit connections for this wireless electricity meter reading project, are shown in the diagram; Project report automatic street light control system. Project report digital display using microcontroller. Mini electric massager circuit diagram. Block diagram of prepaid energy meter with power theft detection and control. It consist of the following units Gsm based prepaid energy meter with over and under voltage sms alert | with code and pcb designs. 200w layout audio power amplifier circuit diagram. Watt hour meter or energy meter is an instrument which measures amount of electrical energy used by the consumers. The power is integrated by logic circuits to get the energy and also for testing and calibration purpose. Circuit description and working the circuit diagram of prepaid energy meter contains two.
Pre paid energy meter project report. A prepaid energy meter system consists of energy meter and the gsm network.gsm modem utilizes the gsm network to deliver equivalent unit for the recharged amount to the arduino and alerts consumer fig.1. Fig.(ii) block diagram of prepaid energy meter b. Most interesting type are used as prepaid electricity meters. Watt hour meter or energy meter is an instrument which measures amount of electrical energy used by the consumers.
Diagram Pre Paid Electric Meter Diagram Full Version Hd Quality Meter Diagram Diagrampoint31 Centogiochi It from image.slidesharecdn.com Prepaid electrical energy meter (penermet). The chip contains both 'analog signal processing' and 'digital signal processing' circuits for precise and accurate noise free measurement of electrical power consumed by a load. Circuit description and working the circuit diagram of prepaid energy meter contains two. (ijacsa) international journal of advanced computer science and applications, vol. Circuit diagram of eb office unit 1. Meter when the balance becomes low which is shown. Prepaid energy meter circuit, design and code using gsm module and pic microcontroller. Prepaid energy meter by biswajit pratihari 46020 views.
Inline energy meters can be bought which plug into the socket and then an appliance is plugged into the meter, which thereafter records the amount of a single phase watt meter is use for measuring the wattage of the single phase electrical circuit, the big example of this is energy meters these are.
Block diagram of prepaid energy meter with power theft detection and control. Prepaid electrical energy meter (penermet). The communication medium between energy meter and user may vary with respect to the application. Voltage regulator:this interfacing of prepaid energy meter with gsm modem system consists of microcontroller ldc. Block diagram of arduino based prepaid electricity recharge station. Gsm based prepaid energy meter with over and under voltage sms alert | with code and pcb designs. Circuit diagram of prepaid electricity meter. Basic block diagram of prepaid electricity meter. Electrical schematic symbols most popular symbols. Circuit diagram of prepaid energy meter. Project report digital display using microcontroller. Cypress brings a complete solution for energy measurement, vending features of three phase prepayment meter. Pre paid energy meter project report.
Under no circumstances should the current input to the unit be disconnected while current is flowing in the primary circuit of the current transformer on the. Fig.(ii) block diagram of prepaid energy meter b. Here we will focus on how to design a 3 phase smart energy meter using arduino without going into the details of communication medium. Prepaid energy meter using gsm by udaypallyreddy 31424 views. Ge digital energy's kv2c meter family is designed for revenue class metering in commercial and load analysis design of a prepaid power meter with communication facility based on gsm network rohit nargotra1, ritula.
Final Year Projects 2008 from www.8051projects.info Prepaid energy meter using gsm by udaypallyreddy 31424 views. Block diagram of the interfacing of prepaid energy meter with gsm modem. Circuit diagram of the project is given below. Prepaid energy meter billing via sms. Circuit diagram of eb office unit 1. Circuit diagram of prepaid electricity meter. Basic block diagram of prepaid electricity meter. Inline energy meters can be bought which plug into the socket and then an appliance is plugged into the meter, which thereafter records the amount of a single phase watt meter is use for measuring the wattage of the single phase electrical circuit, the big example of this is energy meters these are.
Prepaid energy meter using gsm by udaypallyreddy 31424 views.
Pre paid energy meter project report. Block diagram of the interfacing of prepaid energy meter with gsm modem. The energy meter has the aluminium disc whose rotation determines the power consumption of the load. Prepaid energy meter by biswajit pratihari 46020 views. Under no circumstances should the current input to the unit be disconnected while current is flowing in the primary circuit of the current transformer on the. Circuit diagram of eb office unit 1. A prepaid energy meter system consists of energy meter and the gsm network.gsm modem utilizes the gsm network to deliver equivalent unit for the recharged amount to the arduino and alerts consumer fig.1. Prepaid electricity energy meter is a good concept in which you can recharge its balance, like we do in our mobile phones. The chip contains both 'analog signal processing' and 'digital signal processing' circuits for precise and accurate noise free measurement of electrical power consumed by a load. Fig.(ii) block diagram of prepaid energy meter b. Basic block diagram of prepaid electricity meter. The microcontroller and the circuit associated with it requires 5v supply where as the relay used requires 12v supply for its operation. Here we will focus on how to design a 3 phase smart energy meter using arduino without going into the details of communication medium.
Ardunio Relay : Amazon Com Tolako 5v Relay Module 5v Indicator Light Led 1 Channel Relay Module For Arduino Arm Pic Avr Mcu Computers Accessories / A relay accomplishes this by using the 5v outputted from an arduino pin to energize the electromagnet. . In the past, i used to build a circuit just like the above. Controlling a relay module with the arduino is as simple as controlling any other output as we'll see there are other relay modules that are powered using 3.3v, which is ideal for esp32, esp8266, and. First we will control a simple led then we will control a light bulb using it. * a relay basically allows a relatively low voltage to easily control higher power circuits. The ratings are usually printed on the relay case. Unfortunately, you can't as the arduino operates at 5v which means it can't control these higher however, with the help of a relay module to switch the high voltage, you can now use the arduino to. A relay accomplishes this by usi...
Sea Ray Relays / Cards Complete Day One Of Multi Events At Sea Ray Relays University Of Louisville Athletics / With 8' 6 (2.59 m) beam, the 26' 7 (8.10 m) loa sundancer can be towed. . Sell your sea ray fast with a free photo advert. View & download of more than 97 sea ray pdf user manuals, service manuals, operating guides. The sea ray® sdx® is the floating epitome of time well spent. Lietuvos ieties metikÄ—s pergalÄ— jav (1). It currently operates as part of the brunswick boat group, a division of brunswick corporation. You appear to be blocking ads. 1991 sea ray boats values, specs and prices. Sea ray boats is an american manufacturer that produces recreational motorboats. (284 l) of fuel, sea ray's 260 sundancer will take you almost anywhere you want to cruise, or at least anywhere you can drive: Sea ray boats, knoxville, tennessee. Babits Inches Closer To Emu Pole Vau...
2004 Vw 1 8T Engine Diagram - 2004 Audi A4 1 8t Engine Diagram Wiring Diagrams Blue Metal Blue Metal Alcuoredeldiabete It - Get the best deals on complete engines for 2004 volkswagen passat when you shop the largest online selection at ebay.com. . Eh, didn't have any part numbers or all of that lovely crap, plus can't find a decent vac diagram. About the mk4 1.8t engine. 2004 vw passat 1.8t o2 sensor wiring diagram 18.09.2018 18.09.2018 4 comments on 2004 vw passat 1.8t o2 sensor wiring diagram so i put in a wideband gauge and was trying to find the color schematic for the oe wideband sensors turns out can't find anywhere on the web. 1781 cc compression ratio 9.3:1 Diagram 1 8t wiring full version hd quality panelsetc comprensivomaglieold it. Vac/cooling hose diagrams for 1.8t; Vw 1 8t vacuum diagram furthermore watch also 1 8t wastegate location as well as watch as well as audi tt engine diagram in addition volkswagen sharan 2 0 specs and images along ...
Komentar
Posting Komentar